农业农村部畜牧兽医局公示兽药临床试验质量管理规范监督检查结果
--
农业农村部畜牧兽医局公示兽药临床试验质量管理规范监督检查结果
--
编者按:12月16日,农业农村部畜牧兽医局公示了兽药临床试验质量管理规范监督检查结果,具体内容如下。
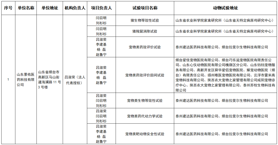
近日,按照《兽药管理条例》、《兽药临床试验质量管理规范》、《兽药非临床研究与临床试验质量管理规范监督检查办法》、《兽药临床试验质量管理规范监督检查标准》,以及监督检查相关要求,我局组织中国兽医药品监察所对首次申请成为兽药临床试验单位的山东景佑医药科技有限公司符合兽药临床试验质量管理规范(简称兽药GCP)有关情况进行了监督检查。经检查,山东景佑医药科技有限公司7个试验项目符合兽药GCP要求。
现将监督检查结果予以公示,公示时间自2025年12月17日至2025年12月23日。如对公示内容有异议,请在公示期内向农业农村部畜牧兽医局反映,并提供证明材料。反映人需用真实姓名、单位和联系方式。
电话:010–59193267
邮箱:syjyzyxc@agri.gov.cn
兽药GCP监督检查结果

来源:农业农村部畜牧兽医局
排版:赵丽红
审核:张秀娟
国务院部门网站
地方政府网站
市政府部门网站
区(县)政府网站
其他网站
