重庆市水利局和重庆市气象局2023年7月1日22时联合发布中小河流涨水风险提示:
预计,07月01日22时-07月02日04时,19个区县部分中小河流有涨水风险。请相关区县加强值班值守,密切关注水雨情变化,注意做好防范工作。
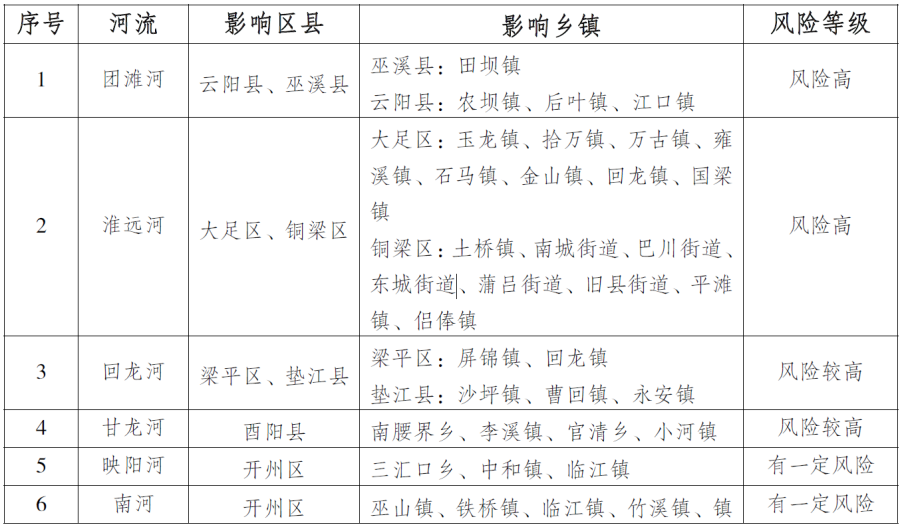
风险高:大足区、铜梁区、云阳县、巫溪县。
风险较高:垫江县、梁平区、酉阳县。
有一定风险:渝北区、北碚区、潼南区、合川区、璧山区、荣昌区、永川区、长寿区、忠县、万州区、开州区、秀山县。
(中小河流涨水风险提示图详见附件一)
(有涨水风险的河流名称、影响区县、影响乡镇及风险等级详见表1)
风险等级划分说明:
蓝色,有一定风险,表示涨幅1~3m且不超警戒水位;
黄色,风险较高,表示涨幅3~5m且不超警戒水位;
橙色,风险高,表示涨幅5~8m或超警戒水位;
红色,风险很高,表示涨幅8m以上或超保证水位。
附件一

表1有涨水风险的河流






版权所有:重庆市农业农村委员会 主办:重庆市农业农村委员会 ICP备案:渝ICP备10005495号-7 政府网站标识码:5000000061 渝公网安备 50019002500651号