2026年粮油作物高产关键栽培技术研究试验与示范项目评审结果公示
--
2026年粮油作物高产关键栽培技术研究试验与示范项目评审结果公示
--
根据《重庆市农业技术推广总站关于遴选2026年粮油生产保障资金项目粮油作物高产关键栽培技术研究试验与示范实施主体的通知》(渝农技发〔2026〕12号)相关要求,重庆市农业技术推广总站于2026年3月19日组织有关专家对2026年粮油作物高产关键栽培技术研究试验与示范项目申报材料进行评审,现将评审结果予以公示(详见附件),公示期为2026年3月19日至2026年3月25日。如有异议,请在公示期内向重庆市农业技术推广总站反馈。异议人须用真实姓名、电话和地址,异议单位需提供书面材料并加盖公章;逾期视为无异议。
联系人:方立魁
联系电话:023-89133432
地址:重庆市两江新区黄山大道东段186号市农牧大楼1201室
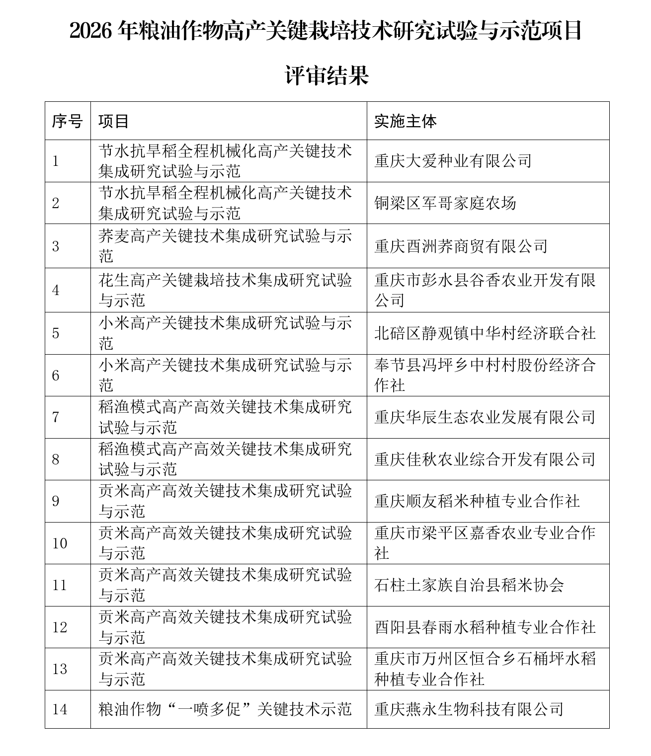
附件:2026年粮油作物高产关键栽培技术研究试验与示范项目评审结果
重庆市农业技术推广总站
2026年3月19日
附件

国务院部门网站
地方政府网站
市政府部门网站
区(县)政府网站
其他网站