重庆市农业农村委员会
无障碍
关怀版
农业政务邮箱
登录
|
注销
注册
网站支持IPV6
各直属单位
各直属单位
重庆市农业科学院
重庆市农业广播电视学校
重庆市畜牧科学院
重庆市农业技术推广总站
重庆市畜牧技术推广总站
重庆市水产技术推广总站
重庆市种子站
重庆市动物疫病预防控制中心
重庆市农业综合行政执法总队
重庆市农产品质量安全中心
重庆市农业生态与资源保护站
重庆市农业机械化学校
重庆市农村土地整治中心
重庆市农业机械化技术推广总站
首页
党建工作
业务工作
综合发布
政务公开
您当前的位置:
首页
>
重庆种子站
>
通知公告
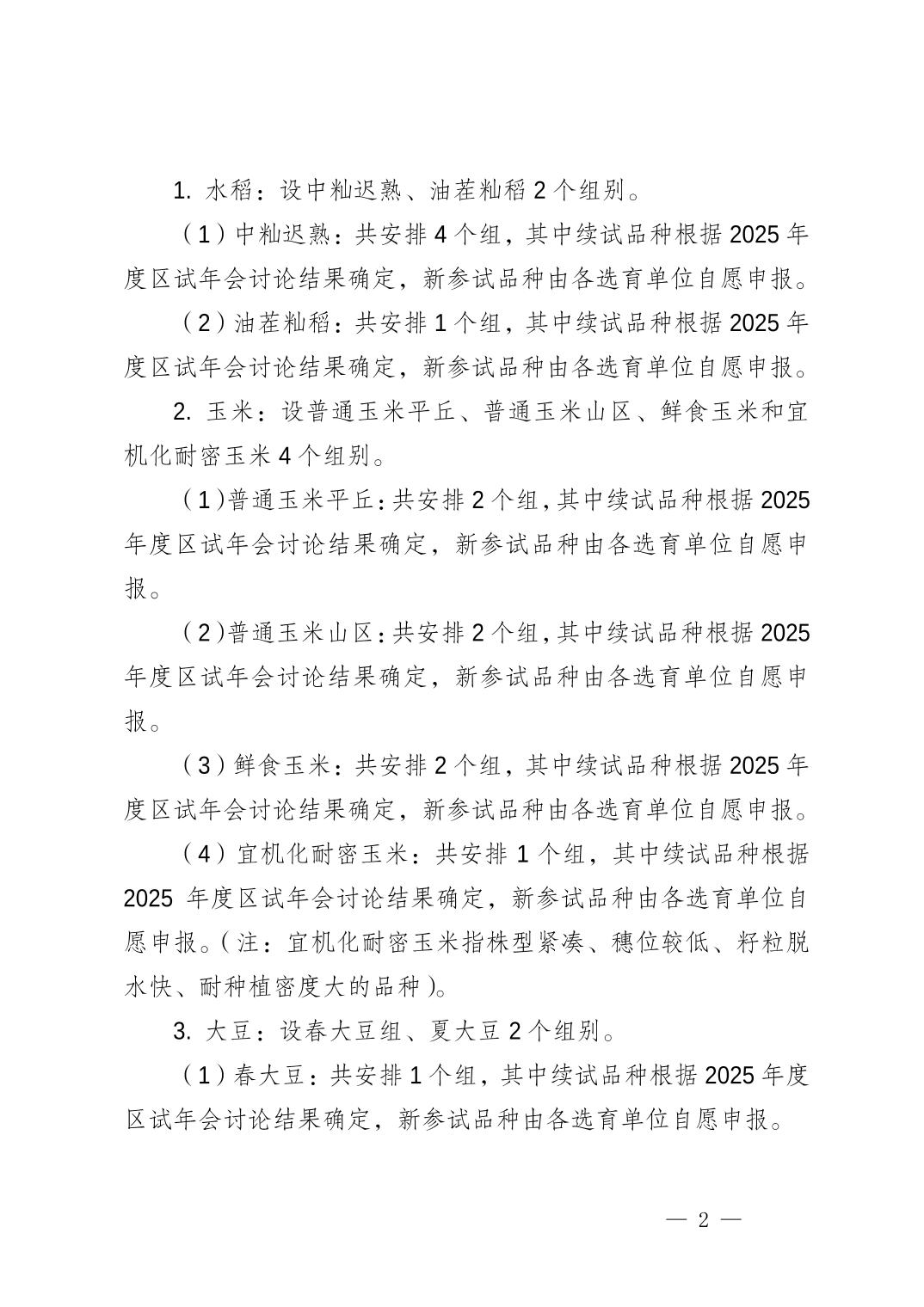
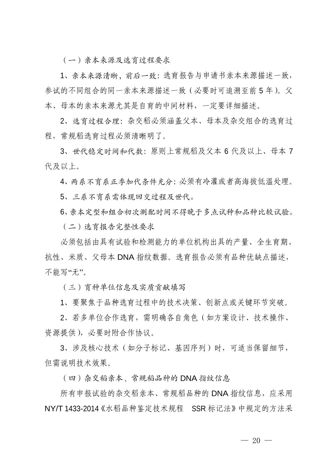
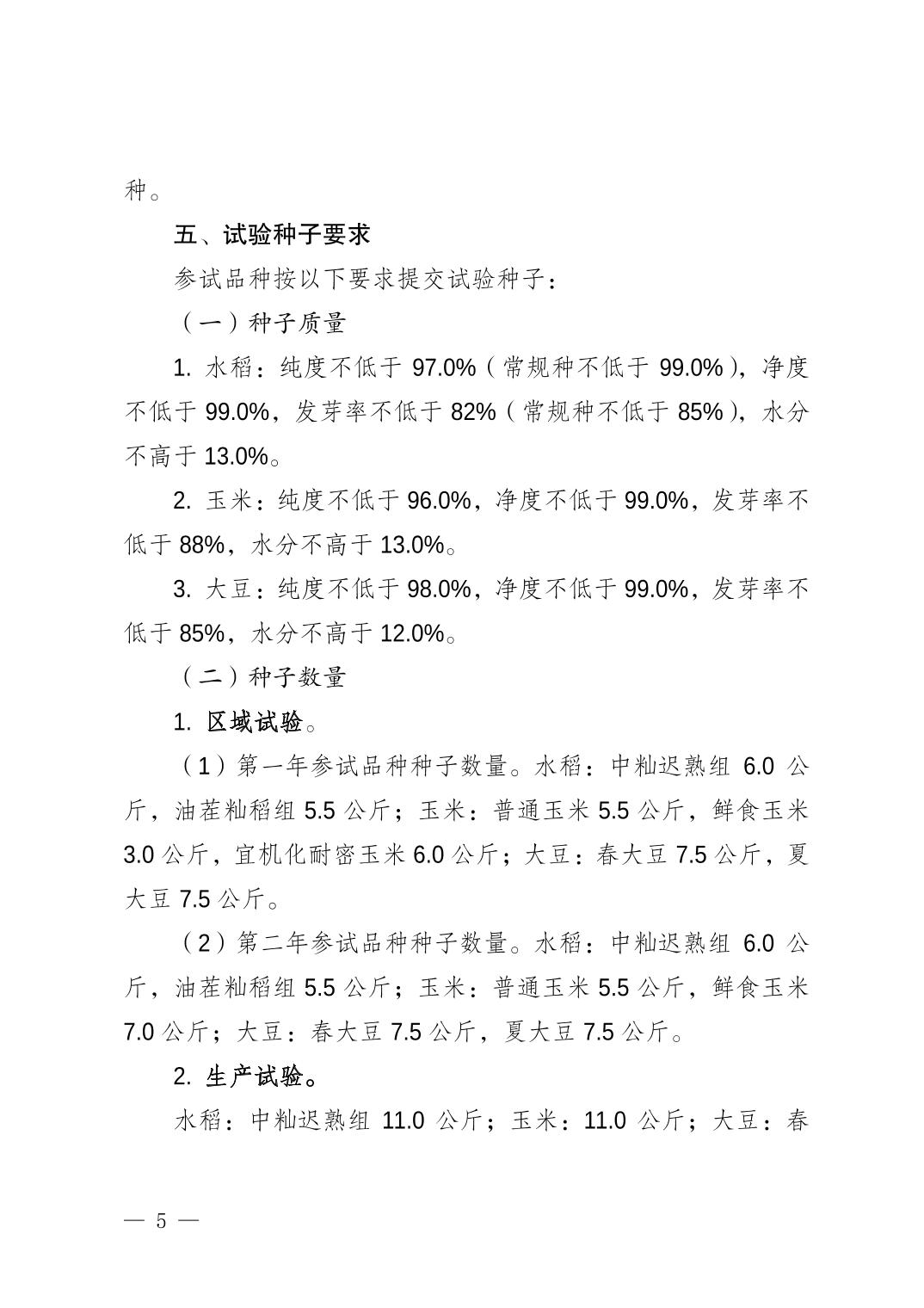
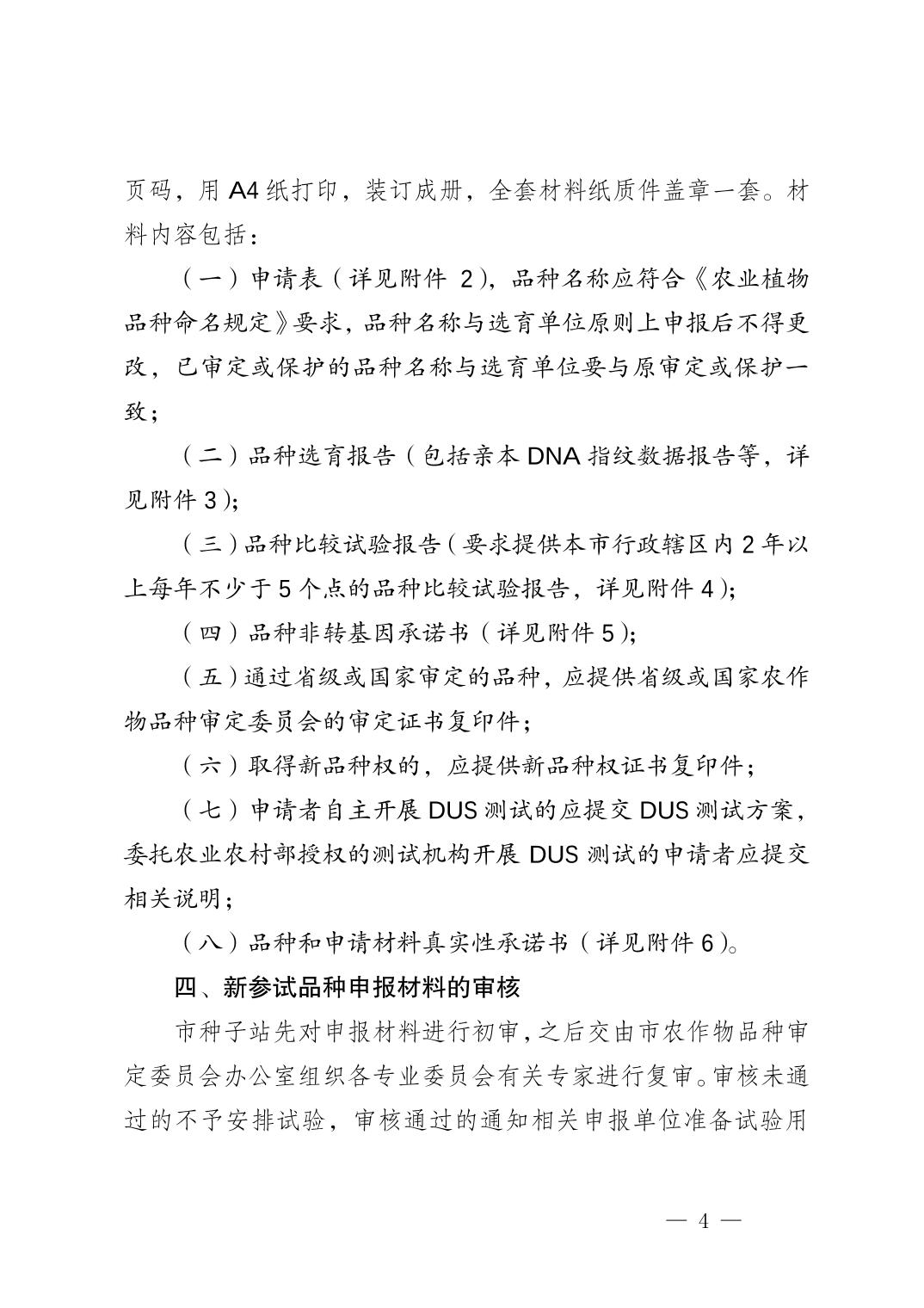
重庆市种子站关于申报 2026 年重庆市水稻玉米大豆品种试验有关事项的通知
--
日期:
2025-12-29
语音播报
语音合成中,请耐心等待...
进入播报模式
语音播报
退出播报模式
大
中
小
扫一扫在手机打开当前页
微博
微信
15276297
重庆市种子站关于申报 2026 年重庆市水稻玉米大豆品种试验有关事项的通知
451233
通知公告
20
重庆市种子站
2025-12-29