果农速看防控指南丨严防“柑橘癌症”黄龙病 科学识别柑橘木虱
--
果农速看防控指南丨严防“柑橘癌症”黄龙病 科学识别柑橘木虱
--
黄龙病,俗称柑橘产业的“癌症”,至今无药可医。目前,全球已有63个国家发生柑橘黄龙病。截至2025年6月底,我国已有广西、广东、江西、湖南、四川、浙江、福建、海南、江苏、云南、贵州等11个省(自治区)384个县发生。柑橘种植区仅重庆、湖北、陕西未发生!
黄龙病一旦传播蔓延,将对柑橘产业造成毁灭性打击,而传播该病的主要自然媒介,正是柑橘木虱。因此,针对柑橘木虱的精准识别和科学防控刻不容缓!
柑橘木虱——“黄龙病”的罪魁祸首
柑橘木虱,主要危害柑橘、柚子、柠檬、九里香、黄皮等芸香科植物,体型虽小危害却极大,叮吸嫩梢导致新梢凋萎,最大危害是传播黄龙病,一旦获毒,终生带毒,传病效率极高!

柑橘木虱的精准识别——“九字诀”轻松搞定!
l 灰姑娘:成虫体长2.5-3.0毫米,体色多为青灰色、褐色。
l 翘屁股:取食或停息时,都是头朝下屁股朝上,腹部末端上翘与枝梢呈45°角。
l 爱年轻:不管成虫、若虫,都喜欢嫩梢、嫩叶。

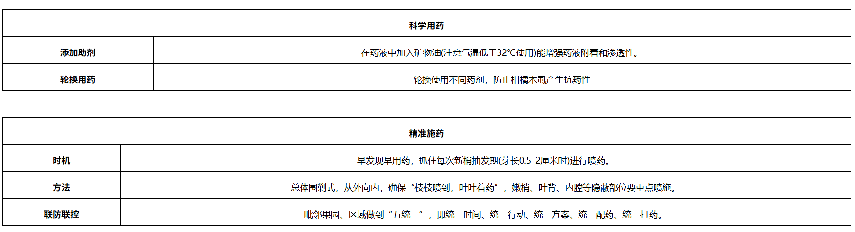
柑橘木虱的科学防控
柑橘木虱已在重庆多个区县发生,果农朋友们要高度重视科学防控喔!

严格检疫(源头控制)
不建议从广东、四川、广西、福建、江西、湖南等黄龙病疫情省份调运柑橘类苗木、接穗和带叶果及九里香、黄皮等芸香科植物。
购买苗木时,必须要求并查验《植物检疫证书》,选择叶片浓绿、根系发达的脱毒健康苗木。



农业与物理防控(基础)
田间管理:加强抹芽控梢,统一放梢,方便统一防控,减少木虱食源与产卵场。
冬季清园:在果实采摘后立刻开展清园,降低越冬虫量。
果农朋友们,柑橘木虱防控关乎每一户的切身利益,更关乎全市柑橘产业的健康发展。牢记识别技巧,掌握科学方法,邻园联动、群防群控,让我们一起杀木虱、种健苗,严防“柑橘癌症”黄龙病,共保柑橘丰收年!

(发现疑似柑橘木虱或黄龙病树,请立即拨打023-89133333报告。)
国务院部门网站
地方政府网站
市政府部门网站
区(县)政府网站
其他网站