中国政府网
|
重庆市人民政府网
无障碍
关怀版
农业政务邮箱
登录
|
注销
注册
网站支持IPV6
各直属单位
各直属单位
重庆市农业科学院
重庆市农业广播电视学校
重庆市畜牧科学院
重庆市农业技术推广总站
重庆市畜牧技术推广总站
重庆市水产技术推广总站
重庆市种子站
重庆市动物疫病预防控制中心
重庆市农业综合行政执法总队
重庆市农产品质量安全中心
重庆市农业生态与资源保护站
重庆市农业机械化学校
重庆市农村土地整治中心
重庆市农业机械化技术推广总站
全站检索
首页
政务公开
办事服务
服务事项
办件公示
互动交流
专题专栏
您当前的位置:
首页
>
政务公开
>
政府信息公开专栏
>
法定主动公开内容
>
监督检查
[ 索引号 ]
11500000MB1763499T/2026-00056
[ 发文字号 ]
[ 主题分类 ]
农业、畜牧业、渔业
[ 体裁分类 ]
行政监管
[ 发布机构 ]
市农业农村委
[ 成文日期 ]
2026-03-10
[ 发布日期 ]
2026-03-10
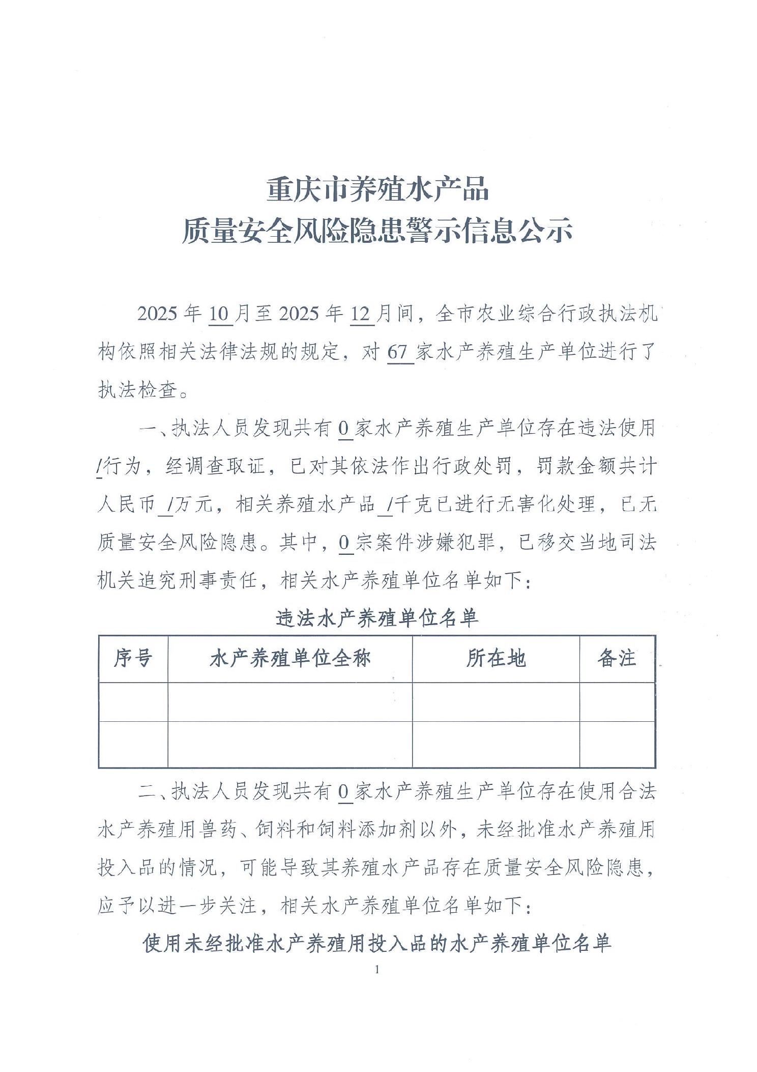
重庆市养殖水产品质量安全风险隐患警示信息公示(2025年第四季度)
语音播报
语音合成中,请耐心等待...
进入播报模式
语音播报
退出播报模式
扫一扫在手机打开当前页
微博
微信
15517275
重庆市养殖水产品质量安全风险隐患警示信息公示(2025年第四季度)
39165
监督检查
20
2026-03-10